2025年12月25日,财政部会同生态环境部、外交部、国家发展改革委、工业和信息化部、商务部、中国人民银行、国务院国资委、金融监管总局等部委联合印发《企业可持续披露准则第1号——气候(试行)》(财会〔2025〕34号)(以下简称“准则”)。该准则是我国可持续披露准则体系建设的重要里程碑,标志着我国企业气候信息披露迈入规范化、体系化、国际化的新阶段。
一、多部门协同推进,彰显国家战略高度
气候议题在可持续信息披露中具有核心性与引领性,相较于生物多样性、循环经济等其他可持续议题,气候议题特别是温室气体排放,具有成熟的国际核算标准(如GHG Protocol)、广泛接受的计量单位(吨二氧化碳当量)和不断完善的监测技术,使其成为可持续信息披露从定性描述转向定量披露、实现严谨可比的重要推动力。该准则由九大国家核心部委与金融监管机构联合发布,涵盖了财政、生态环保、宏观经济、产业、金融、国资等关键领域,体现了国家层面对应对气候变化与推动可持续发展的高度重视和统一部署。
一方面,准则的发布向市场释放了强烈的政策信号,促使企业将气候因素纳入战略决策和风险管理,引导资本流向绿色低碳领域,是推动经济社会发展全面绿色转型、落实“双碳”目标的关键制度保障。另一方面,准则强调可持续信息披露的渐进性,明确“在实施范围及实施要求作出规定之前,由企业自愿实施”,这为企业提供了适应和准备期,体现了分步实施、稳步推进的整体思路,有利于准则的平稳落地和有效执行。
二、披露框架对标国际,结构完整且体系严谨
准则从治理、战略、风险和机遇管理、指标和目标等四个层面构建了完整的披露框架,与国际可持续准则理事会(ISSB)发布的《国际财务报告可持续披露准则第2号——气候相关披露》(IFRSS2)以及气候相关财务信息披露工作组(TCFD) 等国际主流框架高度一致,彰显了准则与国际的接轨与融合。从整体披露内容上看,准则框架逻辑严密,从治理机制到具体行动,从定性分析到定量指标,形成了完整的闭环,能够全面、系统地反映企业应对气候变化的绩效与前景。
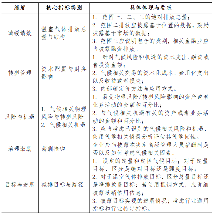
在治理层面,企业应当披露董事会及管理层在气候议题上的监督职责、专业能力、决策流程及薪酬挂钩情况,将气候治理提升至公司治理核心层面,强化了自上而下的责任落实。在战略层面,企业应当识别、分析气候相关风险与机遇,使用气候相关情景分析评估其气候韧性,并披露这些风险和机遇对企业的业务模式、价值链和财务的当期和预期影响等定性和定量信息,推动企业从长远视角审视自身战略的可持续性。在风险和机遇管理层面,企业应当披露其识别、评估、排序和监控气候相关风险的流程和相关政策,并强调与企业整体风险管理体系的融合,促使企业建立系统化、流程化的气候风险管理机制。在指标和目标层面,企业应当披露温室气体排放、气候相关物理风险、气候相关转型风险、气候相关机遇、资本配置、内部碳定价、薪酬等信息,并设定清晰、具体的气候目标。其中,温室气体排放范围包括范围一、范围二和范围三,并分类披露报告期内产生的温室气体绝对排放总量(以吨二氧化碳当量表示)。
综合来看,准则构建了一套多层次、相互关联的气候核心指标体系,全面刻画企业在气候议题上的表现:

三、注重实操性与成本可控,平衡规范要求与企业负担
准则在提出高标准、高要求的同时,充分考虑了企业的实施成本和能力差异,体现了渐进性、灵活性和务实性。
一是不额外增加披露成本。准则明确指出,企业在识别、编制气候相关风险和机遇、气候相关情景分析以及范围三温室气体核算等环节,应当使用报告日合理且有依据的信息(该信息无须付出过度成本或者努力即可获得),为企业在数据可得性和核算精度之间提供了较大的灵活性。
二是强调能力与资源相匹配。准则提出,企业在情景分析和预期财务影响评估时,应当采用与其技能、能力和资源相称的方法。初期可以使用定性分析,待具备相关的技能、能力或者资源后再过渡到定量分析,降低了中小企业和能力薄弱企业的准入门槛。
三是整合披露与豁免条款。准则允许企业将气候相关信息与可持续整体风险治理、战略规划进行整合披露,避免重复工作。同时,对涉及国家秘密、法律法规禁止或具有商业敏感性的合同信息予以豁免披露,保护了企业的合法权益。
四、温室气体排放信息披露要求全面且细致
(一)全面覆盖与精细分类
一是气体种类上,明确为《京都议定书》列明的7种温室气体,并以二氧化碳当量为统一计量单位。核算范围包括范围一、范围二和范围三温室气体排放,并应当披露核算的方法、输入值和假设以及选择原因;在国家相关部门尚未发布企业碳排放核算标准的领域,企业可以参照《温室气体核算体系》¹作为核算依据。
二是范围二温室气体排放,细分为基于位置和基于市场的排放总量。企业应当披露其基于位置的范围二温室气体排放总量,并提供能够证明企业范围二温室气体排放总量的合同信息或者结算信息;企业也可以披露其基于市场的范围二温室气体排放总量。
三是目标设定方面,应当明确披露的是温室气体排放总量目标还是净排放量目标,以及是否依赖外购减排量实现净排放量目标。外购减排量披露信息包括减排量的类型、减排项目所处国别、认证第三方名称和认证体系等。
(二)聚焦范围三排放,管理导向明确
准则对范围三排放提出了专门且详细的规定,体现了对全价值链碳排放管理的重视,将极大地推动企业向上下游延伸其气候管理边界,带动整个产业链的绿色转型。
一是类别上,明确了范围三温室气体排放的15个类别。特别强调涉及资产管理、商业银行或者保险业务的企业,应当披露与其融资排放相关的信息。
二是计量上,提出了清晰的范围三温室气体排放计量输入值优先顺序,依次为直接计量数据、 价值链特定活动数据、如实反映价值链活动等信息的及时数据、经验证的数据。强调“在同等情况下,优先使用直接计量”,引导企业深入供应链获取直接数据。
三是鼓励管理方式披露。考虑到部分企业范围三数据计量可能存在难度,准则提出“企业尽所有合理努力后仍然无法估计范围三温室气体排放的,则应当披露其对范围三温室气体排放的管理方式”,鼓励企业即使无法精确计量,也应建立范围三排放管理意识并采取相应措施。
五、碳市场发展机遇分析
准则的出台,不仅为企业气候信息披露提供了清晰规范,更将通过市场力量,驱动企业将气候变化深度融入经营决策,加速全社会绿色低碳转型。同时,也将为碳市场的深化发展带来广阔的前景和战略机遇。
一是促进碳信息披露咨询服务兴起。大量企业尤其是中小企业,寻求第三方专业服务机构帮助其建立温室气体核算体系、编制排放报告等的需求将进一步增加,交易所等市场服务机构可为企业提供专业化的碳信息披露解决方案。
二是促进碳中和与减排量认证业务深化。企业为实现披露的碳中和目标,需要从核算、减排、抵销到认证的全流程服务,交易所可结合自身优势和合作资源,打造集碳核算、减排实施、碳交易、碳中和认证为一体的专业化服务平台。
三是促进碳金融产品创新。准则对于温室气体排放信息的披露要求,将促使企业增加对碳资产管理的需求,市场需要提供更丰富的碳金融创新工具,帮助企业进行碳资产管理和风险管理。
四是促进国际链接发展机遇。随着中国企业“走出去”和外资企业在中国运营,对符合国际国内双重标准的碳管理和抵消方案需求将不断增加。交易所可探索与国际自愿碳市场的标准互认、项目合作,成为跨境碳信用流转的枢纽。